Arduino Lithium Battery Charger

5v 1a Micro Usb Lithium Battery Charging Module Lipo Charger Board For Arduino Ebay
5v 1a Micro Usb Lithium Battery Charging Module Lipo Charger Board For Arduino Ebay
Processing Li Ion Batteries And The New Arduino 8x Charger Discharger Tester Working Youtube
Processing Li Ion Batteries And The New Arduino 8x Charger Discharger Tester Working Youtube
7 4v Two Step Lithium Battery Charger Circuit Cc And Cv Mode

7 4v Two Step Lithium Battery Charger Circuit Cc And Cv Mode

Arduino Lithium Ion Battery Charger Diy Electronics Projects

Arduino Lithium Ion Battery Charger Diy Electronics Projects

Arduino Lithium Battery Charger Board With Protection Module Miniarduino Lithium Battery Charger Arduino Lithium Battery

Arduino Lithium Battery Charger Board With Protection Module Miniarduino Lithium Battery Charger Arduino Lithium Battery

Need Help Choosing A Battery And Charging Module For My Arduino Robot Robot Parts Robotshop Community
Need Help Choosing A Battery And Charging Module For My Arduino Robot Robot Parts Robotshop Community
Arduino Compatible Lithium Battery Usb Charger Module Jaycar Us Site
Arduino Compatible Lithium Battery Usb Charger Module Jaycar Us Site
Create An Arduino Controlled Battery Charger Projects
Create An Arduino Controlled Battery Charger Projects
Pin On Gadgeteering
Pin On Gadgeteering
Programmable Lithium Charger Shield For Arduino Hackaday

Programmable Lithium Charger Shield For Arduino Hackaday

Arduino Battery Charger How To Save The Planet One Battery At A Time Recycle And Re Use Alkaline Battries

Arduino Battery Charger How To Save The Planet One Battery At A Time Recycle And Re Use Alkaline Battries

Arduino Universal Battery Charging Shield Update Embedblog

Arduino Universal Battery Charging Shield Update Embedblog

Arduino Universal Battery Charging Shield Update Embedblog

6 5v to power up the arduino.

Arduino lithium battery charger. Li ion and li pol charger dc dc boost converter arduino shield provides 6 5v 400ma from single lithium polymer battery. The max voltage v varies with lithium cell chemistry. Please ensure that the baud rate is set to 115200.

The arduino shield is equipped with bq21040 battery charger ic and cs5171 step up dc dc converter. Mount the 4x 18650 battery holder with the marking facing the top of the board. Chemistries ranging from laptop batteries to power tools using lithium cobalt blends and blends containing manganese nickel and aluminum.

Arduino battery charger diymore double 18650 v8 lithium battery shield micro usb 5v 3a 3v 1a power bank battery charging module for arduino esp32 esp8266 wifi 18650 2 holders 3 9 out of 5 stars47 12 99 12 99 get it as soon as thu nov 5. The shield also has prototype area to utilize the maximum area of pcb. We will learn how to correctly charge a lithium ion cell using cc cv methods in easy words and in the end of this post you will be able to make a very reliable feature rich yet simple smart li ion battery charger.

When it reaches full charge battery voltage is highest and will not go up much more. The easiest way to connect to the cli is to open the serial monitor of the arduino ide while connected to the charger using a ftdi usb to serial converter. Arduino lithium ion battery charger diy electronics projects in this post we are going to build a smart 3 7v li ion li po battery charger using arduino which is equipped with tons of features with minimal hardware setup.

Remove the 4x 18650 battery holder and drill a 6 5mm 7mm hole. Lipo battery can be mounted on the same pcb. Li po li ion arduino charger shield using bq21040.

Coolmos power battery charger arduino project hub when a lithium battery is charged its voltage goes up slowly. Mark the hole positions with a 0 7mm drill bit or a scribe via the center pin on each of the to 92 ds18b20 temperature sensors. Build a lithium ion battery charger on arduino μf this lithium ion battery charger features a command line interface cli that can be accessed via the arduino s rs232 serial port.

I recommend using a smaller drill bit first.

3s 60a 18650 Lithium Battery Charger Protection Board Bms For Drill Motor Diy Electronic For Arduino Power Charging Suppy Integrated Circuits Aliexpress

3s 60a 18650 Lithium Battery Charger Protection Board Bms For Drill Motor Diy Electronic For Arduino Power Charging Suppy Integrated Circuits Aliexpress

Solar Charged Battery Powered Arduino Uno Arduino Project Hub

Solar Charged Battery Powered Arduino Uno Arduino Project Hub

Tp4056 5v Micro Usb 1a Lithium Battery Charging Board Charger Module Arduino Ebay

Tp4056 5v Micro Usb 1a Lithium Battery Charging Board Charger Module Arduino Ebay

How To Power Up Arduino Using A 3 7v Li Po Battery Youtube

How To Power Up Arduino Using A 3 7v Li Po Battery Youtube

5pcs Tp4056 5v 1a Micro Usb 18650 Lithium Battery Charging Board Charger Module Protection Dual Functions For Arduino Diy Kit Integrated Circuits Aliexpress

5pcs Tp4056 5v 1a Micro Usb 18650 Lithium Battery Charging Board Charger Module Protection Dual Functions For Arduino Diy Kit Integrated Circuits Aliexpress

Lithium Battery Charger

Lithium Battery Charger

Arduino 18650 Charger Tutorial Arduino 18650 Battery Battery Charger Circuit

Arduino 18650 Charger Tutorial Arduino 18650 Battery Battery Charger Circuit

7 4v Two Step Lithium Battery Charger Circuit Cc And Cv Mode

7 4v Two Step Lithium Battery Charger Circuit Cc And Cv Mode

Create An Arduino Controlled Battery Charger Projects

Create An Arduino Controlled Battery Charger Projects

Arduino Controlled 12v Automatic Battery Charger Full Diy Project

Arduino Controlled 12v Automatic Battery Charger Full Diy Project

10pcs Tp4056 5v 1a Micro Usb 18650 Lithium Battery Charging Board Charger Module Protection For Arduino Diy Kit Portable Lighting Accessories Aliexpress

10pcs Tp4056 5v 1a Micro Usb 18650 Lithium Battery Charging Board Charger Module Protection For Arduino Diy Kit Portable Lighting Accessories Aliexpress

Processing Li Ion Batteries And The New Arduino 8x Charger Discharger Tester Working Youtube

Processing Li Ion Batteries And The New Arduino 8x Charger Discharger Tester Working Youtube

Https Encrypted Tbn0 Gstatic Com Images Q Tbn 3aand9gcrcgdl9fylbt32s Dpw0rvkj9iw2jvk6pjs05i0bvsuuliobf Usqp Cau

Https Encrypted Tbn0 Gstatic Com Images Q Tbn 3aand9gcrcgdl9fylbt32s Dpw0rvkj9iw2jvk6pjs05i0bvsuuliobf Usqp Cau

Build A Lithium Ion Battery Charger On Arduino Mf

Build A Lithium Ion Battery Charger On Arduino Mf

Brett S Arduino 4x Ascd 18650 Smart Charger Discharger 1 12 Share Project Pcbway

Brett S Arduino 4x Ascd 18650 Smart Charger Discharger 1 12 Share Project Pcbway

Arduino Fio Dev 10116 Sparkfun Electronics

Arduino Fio Dev 10116 Sparkfun Electronics

Lithium Battery Charger

Lithium Battery Charger

10pcs Tp4056 5v Micro Usb Lithium Battery Charging Board Charger Module Arduino For Sale Online Ebay

10pcs Tp4056 5v Micro Usb Lithium Battery Charging Board Charger Module Arduino For Sale Online Ebay

10pcs Tp4056 Precise 5v Mini Usb Lithium Battery Charging Power Module Arduino

10pcs Tp4056 Precise 5v Mini Usb Lithium Battery Charging Power Module Arduino

Smart Electronics 5v Micro Usb 1a 18650 Lithium Battery Charging Board With Protection Charger Module For Arduino Diy Kit Mpm Plaza

Smart Electronics 5v Micro Usb 1a 18650 Lithium Battery Charging Board With Protection Charger Module For Arduino Diy Kit Mpm Plaza

18650 Lithium Battery Charger Pcb Board Boost Step Up Module China Arduino Power Converter Made In China Com

18650 Lithium Battery Charger Pcb Board Boost Step Up Module China Arduino Power Converter Made In China Com

Pwm Arduino Lithium Ion Battery Charging Circuit Ideas Modifications

Pwm Arduino Lithium Ion Battery Charging Circuit Ideas Modifications

Diy Lithium Battery Charger Shield For Arduino Use Arduino For Projects

Diy Lithium Battery Charger Shield For Arduino Use Arduino For Projects

Is It Okay To Connect 2 Lithium Ion Battery In Parallel To A Charger That Can Maintenance 4 2v More Detail In Post Electrical Engineering Stack Exchange

Is It Okay To Connect 2 Lithium Ion Battery In Parallel To A Charger That Can Maintenance 4 2v More Detail In Post Electrical Engineering Stack Exchange

Proper Usage Of Lithium Charger Based On Tp4056

Proper Usage Of Lithium Charger Based On Tp4056

Create An Arduino Controlled Battery Charger Projects

Create An Arduino Controlled Battery Charger Projects

Esp8266 Esp32 Power Supply Rechargeable Dual 16340 Lithium Battery Charger Shield Module For Arduino Uno R3 Board Power Bank Integrated Circuits Aliexpress

Esp8266 Esp32 Power Supply Rechargeable Dual 16340 Lithium Battery Charger Shield Module For Arduino Uno R3 Board Power Bank Integrated Circuits Aliexpress

Micro Usb 5v 1a Lithium Battery Charging Board Charger Module For Arduino Gadgets Newegg Com

Micro Usb 5v 1a Lithium Battery Charging Board Charger Module For Arduino Gadgets Newegg Com

Solar Module For Arduino

Solar Module For Arduino

Mini Usb Charger Module Li Ion 4 2v 1a Arduino Compatible Wiltronics

Mini Usb Charger Module Li Ion 4 2v 1a Arduino Compatible Wiltronics

Li Po Li Ion Arduino Charger Shield Using Bq21040 Electronics Lab Com

Li Po Li Ion Arduino Charger Shield Using Bq21040 Electronics Lab Com

5v Mini Usb 1a Lithium Battery Charging Module Lipo Charger Module For Arduino Ebay

5v Mini Usb 1a Lithium Battery Charging Module Lipo Charger Module For Arduino Ebay

Glyduino 18650 Lithium Battery Charging Board With Protection3 6 4 2 3 7v 1a Micro Usb Charger Module For Arduino Diy Smart Battery Charger Pack Battery Charger Canonbattery Mobile Charger Aliexpress

Glyduino 18650 Lithium Battery Charging Board With Protection3 6 4 2 3 7v 1a Micro Usb Charger Module For Arduino Diy Smart Battery Charger Pack Battery Charger Canonbattery Mobile Charger Aliexpress

Tp4056 5v 1a Micro Usb 18650 Lithium Battery Charging Board Charger Module Protection Dual Functions For Arduino Diy Kit Pds

Tp4056 5v 1a Micro Usb 18650 Lithium Battery Charging Board Charger Module Protection Dual Functions For Arduino Diy Kit Pds

Esp8266 Esp32 Dual 18650 Lithium Battery Shield V8 5v 3a 3v 1a Mobile Power Bank Battery Charging Module Micro Usb For Arduino Amazon Com Industrial Scientific

Esp8266 Esp32 Dual 18650 Lithium Battery Shield V8 5v 3a 3v 1a Mobile Power Bank Battery Charging Module Micro Usb For Arduino Amazon Com Industrial Scientific

Small Footprint Arduino Nano With Usb Charging Circuit Li Ion Or Lipo That Can Turn Itself Off Soft Latch Power 8 Steps With Pictures Instructables

Small Footprint Arduino Nano With Usb Charging Circuit Li Ion Or Lipo That Can Turn Itself Off Soft Latch Power 8 Steps With Pictures Instructables

Buy Micro Usb 1a Lithium Battery Charge Board For Arduino Charger Module Protection In Stock Ships Today

Buy Micro Usb 1a Lithium Battery Charge Board For Arduino Charger Module Protection In Stock Ships Today

Https Encrypted Tbn0 Gstatic Com Images Q Tbn 3aand9gcqck5df8ngfj1oce B8trrg7h96ks6sbq7dkag7wzq Usqp Cau

Https Encrypted Tbn0 Gstatic Com Images Q Tbn 3aand9gcqck5df8ngfj1oce B8trrg7h96ks6sbq7dkag7wzq Usqp Cau

Lipo Usb Charger Hookup Guide Learn Sparkfun Com

Lipo Usb Charger Hookup Guide Learn Sparkfun Com

7 4v Lithium Battery Charger Circuit Easyeda

7 4v Lithium Battery Charger Circuit Easyeda

30pcs Mini 1a Lithium Battery Charging Board Charger Module Usb Interface Arduino Tech

30pcs Mini 1a Lithium Battery Charging Board Charger Module Usb Interface Arduino Tech

7 4v Two Step Lithium Battery Charger Circuit Cc And Cv Mode

7 4v Two Step Lithium Battery Charger Circuit Cc And Cv Mode

10pcs Tp4056 1a Lithium Battery Charging Board Charger Module Diy Mini Usb Port Arduino Tech

10pcs Tp4056 1a Lithium Battery Charging Board Charger Module Diy Mini Usb Port Arduino Tech

3 7v Li Ion Battery Charger Circuit Use Arduino For Projects

3 7v Li Ion Battery Charger Circuit Use Arduino For Projects

Cn3065 Mini Solar Lithium Battery Charger Board 500ma Lipo Charging Module Solar Panel Micro Usb For Arduino Diy Camping Sports Integrated Circuits Aliexpress

Cn3065 Mini Solar Lithium Battery Charger Board 500ma Lipo Charging Module Solar Panel Micro Usb For Arduino Diy Camping Sports Integrated Circuits Aliexpress

What Charging Module To Choose From Diode Needed With Solar Charging

What Charging Module To Choose From Diode Needed With Solar Charging

Amazon Com 10pcs Smart Electronics 5v Micro Usb 1a 18650 Lithium Battery Charging Board With Protection Charger Module For Arduino Diy Kit Gps Navigation

Amazon Com 10pcs Smart Electronics 5v Micro Usb 1a 18650 Lithium Battery Charging Board With Protection Charger Module For Arduino Diy Kit Gps Navigation

Li Ion 3 7v Battery Tp4056 Charger Sx1308 Dc Step Up Regulator Low Voltag

Li Ion 3 7v Battery Tp4056 Charger Sx1308 Dc Step Up Regulator Low Voltag

5v Micro Usb 1a Lithium Battery Charging Lipo Charger Module For Arduino 18650 Ebay

5v Micro Usb 1a Lithium Battery Charging Lipo Charger Module For Arduino 18650 Ebay

Part 1 Arduino Battery Charger Circuits Tutorial Youtube

Part 1 Arduino Battery Charger Circuits Tutorial Youtube

How To Power Your Arduino With A Battery Circuit Basics

How To Power Your Arduino With A Battery Circuit Basics

Super Smart Electronics 5v Type C Micro Usb 1a 18650 Lithium Battery C Raykali

Super Smart Electronics 5v Type C Micro Usb 1a 18650 Lithium Battery C Raykali

Tp4056 Micro Usb 5v 1a Lithium Battery Charger With Protection Tp4056 Protection Modules Us 1 20 Haoyu Electronics Make Engineers Job Easier

Tp4056 Micro Usb 5v 1a Lithium Battery Charger With Protection Tp4056 Protection Modules Us 1 20 Haoyu Electronics Make Engineers Job Easier

Microusb Li Ion Battery Charger Robotdyn

Microusb Li Ion Battery Charger Robotdyn

Velleman Mm104 Arduino Li Ion Battery Charger Mini Module Quasar Electronics Uk

Velleman Mm104 Arduino Li Ion Battery Charger Mini Module Quasar Electronics Uk

Arduino Nano 33 Battery Power Charging Arduino Stack Exchange

Arduino Nano 33 Battery Power Charging Arduino Stack Exchange

Smart Electronics 5v Type C Micro Usb 1a 18650 Lithium Battery Charging Board With Protection Charger Module For Arduino Diy Kit Leather Bag

Smart Electronics 5v Type C Micro Usb 1a 18650 Lithium Battery Charging Board With Protection Charger Module For Arduino Diy Kit Leather Bag

Hot Promo 8f4412 Dual Usb 18650 Lithium Battery Charging Board Mobile Power Bank Charging Module Pcb Board Lcd Display For Arduino Diy 5v 1a 2 1a Cicig Co

Hot Promo 8f4412 Dual Usb 18650 Lithium Battery Charging Board Mobile Power Bank Charging Module Pcb Board Lcd Display For Arduino Diy 5v 1a 2 1a Cicig Co

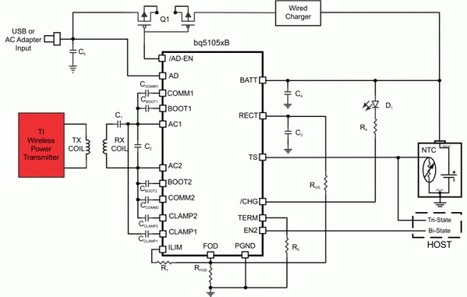
Diy Wireless Power Li Ion Charger Arduino Pro

Diy Wireless Power Li Ion Charger Arduino Pro

Building A Lithium Battery Charger Gr33nonline

Building A Lithium Battery Charger Gr33nonline

Build A Lithium Ion Battery Charger On Arduino Mf

Build A Lithium Ion Battery Charger On Arduino Mf

Bike Pixels

Bike Pixels

Https Encrypted Tbn0 Gstatic Com Images Q Tbn 3aand9gcrpmgq6cyfhadolfdy220dizbsewvt0j6iuatusfyv6t2morqew Usqp Cau

Https Encrypted Tbn0 Gstatic Com Images Q Tbn 3aand9gcrpmgq6cyfhadolfdy220dizbsewvt0j6iuatusfyv6t2morqew Usqp Cau

Diy Solar Battery Charger For 18650 Li Ion Batteries Solar Battery Charger Arduino Projects Diy Solar Battery

Diy Solar Battery Charger For 18650 Li Ion Batteries Solar Battery Charger Arduino Projects Diy Solar Battery

Faceory Outlet Wemos D1 Lithium Battery Charger Board With Mini Usb For Arduino Buy Ev On Board Charger Wemos D1 Mini D1 Wemos Mini Product On Alibaba Com

Faceory Outlet Wemos D1 Lithium Battery Charger Board With Mini Usb For Arduino Buy Ev On Board Charger Wemos D1 Mini D1 Wemos Mini Product On Alibaba Com

Amazon Com 10pcs Smart Electronics 5v Micro Usb 1a 18650 Lithium Battery Charging Board With Protection Charger Module For Arduino Diy Kit Gps Navigation

Amazon Com 10pcs Smart Electronics 5v Micro Usb 1a 18650 Lithium Battery Charging Board With Protection Charger Module For Arduino Diy Kit Gps Navigation

Arduino Mkr1000batterylife Arduino

Arduino Mkr1000batterylife Arduino

Solar Li Ion Charger And Power Supply For Arduino Arduinolab Net

Solar Li Ion Charger And Power Supply For Arduino Arduinolab Net

Basics Project 082a Lithum Battery Charger Tp4056 At Acoptex Com Acoptex Com

Basics Project 082a Lithum Battery Charger Tp4056 At Acoptex Com Acoptex Com

Smart Electronics 5v Micro Usb 1a 18650 Lithium Battery Charging Board With Protection Charger Module For Arduino Diy Kit Replacement Parts Accessories Aliexpress

Smart Electronics 5v Micro Usb 1a 18650 Lithium Battery Charging Board With Protection Charger Module For Arduino Diy Kit Replacement Parts Accessories Aliexpress

Tp4056 1a Li Ion Battery Charging Module For Arduino Mini Usb Chip 71 A Ebay

Tp4056 1a Li Ion Battery Charging Module For Arduino Mini Usb Chip 71 A Ebay

Bike Pixels

Bike Pixels

Cvmnkljfge 10pcs Usb Lithium Battery Charger Module With Charging And Protection For Arduino Starter Kit Single Board Computers Electronics

Cvmnkljfge 10pcs Usb Lithium Battery Charger Module With Charging And Protection For Arduino Starter Kit Single Board Computers Electronics

5v Mini Usb 1a Lithium Battery Charging Lipo Charger Module For Arduino A866 Hm Electronic Components Semiconductors Passionedu Vn

5v Mini Usb 1a Lithium Battery Charging Lipo Charger Module For Arduino A866 Hm Electronic Components Semiconductors Passionedu Vn

Adafruit Customer Service Forums View Topic Usb Dc Solar Lithium Ion Polymer Charger Mintyboost Arduino

Adafruit Customer Service Forums View Topic Usb Dc Solar Lithium Ion Polymer Charger Mintyboost Arduino

China Hot Sale Wemos D1 Lithium Battery Charger Board With Mini Usb China Arduino Li Ion Battery

China Hot Sale Wemos D1 Lithium Battery Charger Board With Mini Usb China Arduino Li Ion Battery

10pcs Tp4056 Tc4056 5v Type C Micro Usb 1a 18650 With Protection Charger Lithium Battery Charging Board For Arduino Diy Kit Buy At The Price Of 1 53 In Aliexpress Com Imall Com

10pcs Tp4056 Tc4056 5v Type C Micro Usb 1a 18650 With Protection Charger Lithium Battery Charging Board For Arduino Diy Kit Buy At The Price Of 1 53 In Aliexpress Com Imall Com

Arduino Lithium Ion Battery Charger Diy Electronics Projects

Arduino Lithium Ion Battery Charger Diy Electronics Projects

Solar Li Ion Charger And Power Supply For Arduino Arduinolab Net

Solar Li Ion Charger And Power Supply For Arduino Arduinolab Net

Build A Lithium Ion Battery Charger On Arduino Mf

Build A Lithium Ion Battery Charger On Arduino Mf

Hw 107 Micro Usb 5v 1a 18650 Lithium Battery Charging Board Charger Module With Protection Dual Functions 1a Li Ion Tp4056 View Micro Usb 5v 1a 18650 Tp4056 Hw Product Details From Shenzhen Hairuixing

Hw 107 Micro Usb 5v 1a 18650 Lithium Battery Charging Board Charger Module With Protection Dual Functions 1a Li Ion Tp4056 View Micro Usb 5v 1a 18650 Tp4056 Hw Product Details From Shenzhen Hairuixing

Power Your Projects With A Built In Lithium Battery And A Tp4056 Charger Ruben S Thoughts

Power Your Projects With A Built In Lithium Battery And A Tp4056 Charger Ruben S Thoughts

Amazon Com Diymore 16340 Mobile Power Bank Lithium Battery Charging Module Micro Usb Rechargeable Battery Holder Shield With Charging Indicator For Arduino 16340 1 Holder Home Audio Theater

Amazon Com Diymore 16340 Mobile Power Bank Lithium Battery Charging Module Micro Usb Rechargeable Battery Holder Shield With Charging Indicator For Arduino 16340 1 Holder Home Audio Theater

Solar Module For Arduino

Solar Module For Arduino

Li Po Li Ion Arduino Charger Shield Using Bq21040 Electronics Lab Com

Li Po Li Ion Arduino Charger Shield Using Bq21040 Electronics Lab Com

Li Ion Battery Pack For Powering The Arduino Details Hackaday Io

Li Ion Battery Pack For Powering The Arduino Details Hackaday Io

Micro Usb Charger Board For Arduino 1a Lithium Battery Li Ion Led Of Arduino Sensor Module

Micro Usb Charger Board For Arduino 1a Lithium Battery Li Ion Led Of Arduino Sensor Module

Https Encrypted Tbn0 Gstatic Com Images Q Tbn 3aand9gcsrrr5 Pkhnu7ltvwqyeltwguli9huahizngfltljzvhofe5wxi Usqp Cau

Https Encrypted Tbn0 Gstatic Com Images Q Tbn 3aand9gcsrrr5 Pkhnu7ltvwqyeltwguli9huahizngfltljzvhofe5wxi Usqp Cau

Source : pinterest.com

Random Posts